经典电路设计十二:SC1088 FM微型收音机设计方案,...
Assembling a HX3208 DIY FM radio kit | blog
sc1088試作 - YouTube
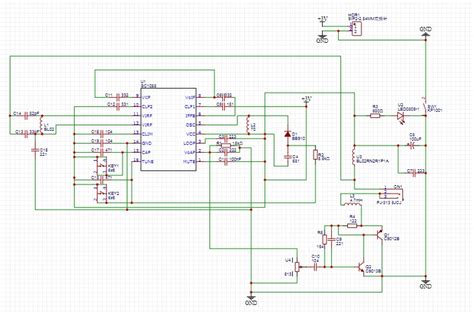
SC1088调频收音机AD设计原理图+PCB文件- 电路图下...
SC1088 Datasheet(PDF) - Silan Microelectronics ...
Sc1088 схема включения
SC1088_集成电路资料查询网
求sc1088原理图 - 24小时必答区
新企画 完全自作シリーズ 新ユニバーサル基板で作...
SC1088无线调频收音机原理图和PCB文件 - 模拟数字...
SC1088 FM Radio Chip
SC1088 FM Radio Chip Diagram
SC1088 datasheet(5/7 Pages) SILAN | FM RECEIVER...
SC1088 Datasheet - Silan Microelectronics
SC1088 PDF资料|芯片管脚参数|DataSheet
SC1088_251924.PDF Datasheet Download --- IC-ON-...
SC1088 datasheet - FM Receiver Circuit FOR Batt...
SC1088 datasheet(1/7 Pages) SILAN | FM RECEIVER...
SC 1088, Tube SC1088; Röhre SC 1088 ID80257, IC...
低電圧高感度FMレシーバ - aitendo
SC1088 AUTO SEARCH TUNING FM RADIO RECEIVER und...
SC1088 Radio Circuit Diagram
SC1088 - Homebuild FM Radio - HiFi Sound - YouTube
Sc1088 схема включения микросхема - 81 фото