Главная
»
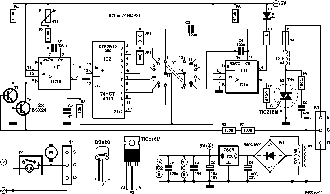
Регулятор оборотов двигателя пылесоса самсунг
Схема регулятор оборотов пылесоса самсунг